数据中心精密配电管理系统解决方案
1、概述
  随着数据中心的迅猛发展,数据中心的能耗问题也越来越突出,有关数据中心的能源管理和供配电设计已经成为热门问题,高效可靠的数据中心配电系统方案,是提高数据中心电能使用效率,降低设备能耗的有效方式。要实现数据中心的节能,首先需要监测每个用电负载,而数据中心负载回路非常的多,传统的测量 仪表无法满足成本、体积、安装、施工等多方面的要求,因此需要采用适用于数据中心集中监控要求的多回路监控装置。
2、参考标准

GB50174   《数据中心设计规范》

TIA942    《数据中心通信基础设施标准》

GB51409   《数据中心综合监控系统工程技术标准》 

DB31/T1302《数据中心能耗在线监测技术规范》

CDCC      《数据中心监控系统技术白皮书》

3、配置方案
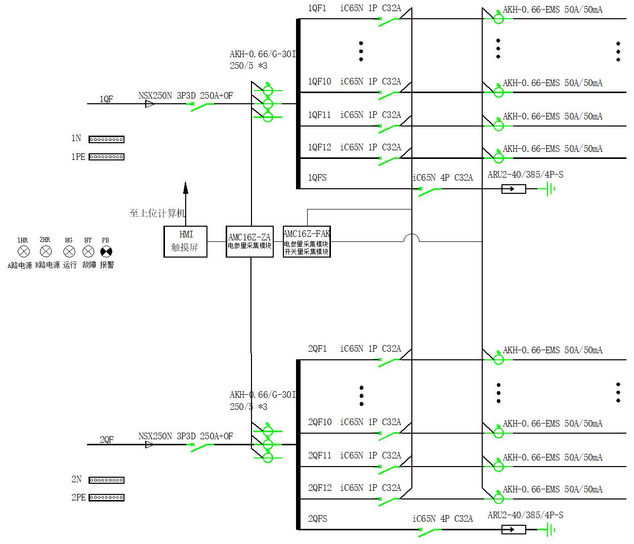
  安科瑞交流精密配电监控装置系列是专门针对于数据中心服务器电源管理设计的测量装置。该装置设计小巧,能够对 A+B 两路进线和 96或192路出线的全电参量参数、输入输出开关及防雷器状态等实时监测, 所有测量通道的告警阈值均可单独设定,出线越限事件立即触发系统声光告警,在传统仪表的体积上实现了监控回路的高度集成。如典型配电图。

推荐配置

 

4、系统结构
  系统采用本地安装,通过列头柜触摸屏具体查看及分析。
5、本地触摸屏系统功能
主路参数
触摸屏开启后的第一个界面为主路参数界面,如果有多路进线,可点击右下角的按钮切换查看其它进线的参数。
 
支路参数
在主路参数界面点击“支路参数”进入。如果有多排出线,先在主路参数界面进入对应的主路,再点击“支路参数”。
 
 
客服1
客服2
客服3
客服4